金华职业技术大学
211 |
985 |
双一流 |
综合
浙江省
高职(专科)
省重点
公办
8607
知行合一,务实创新
4008265035
http://www.jhc.cn/
更多 >
图片
院校首页
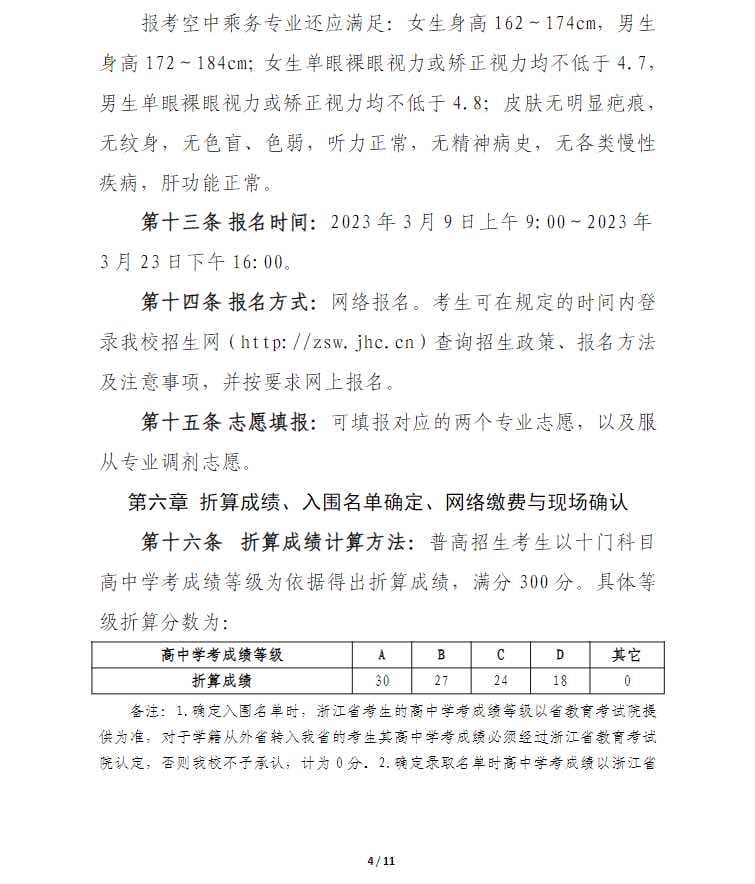
历年分数
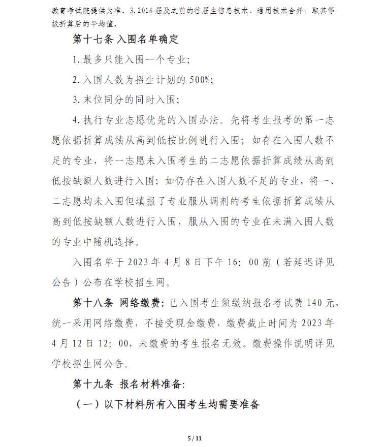
历年分数
历年分数
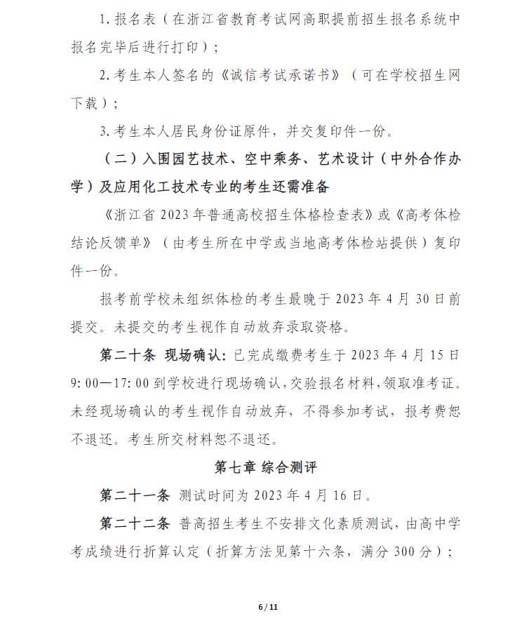
普通类
艺术类
体育类
招生计划
院校计划
投档规则(艺术)
投档规则(体育)
招生政策
招生简章
招生资讯
探校攻略
探校攻略
探校攻略
探校攻略
探校攻略
探校攻略
院校首页
> 招生简章
金华职业技术学院2023年高职提前招生章程
2023-02-23 08:51:00 分享至:
招生简章
招生资讯
金华职业技术学院2023年高职提前招生章程
2023-02-23 08:51:00